SC7518 OPA4354輸出驅動
2023-12-3 13:57:11 點擊:
SC7518 OPA4354輸出驅動
SC7510/SC7517/SC7518 雙/單/四通道 258MHz、軌至軌
I/O、CMOS 運算放大器
主要性能 應用場合
? 單位增益帶寬:258MHz
? 高帶寬:126MHz GBW
? 高壓擺率:233V/μs
? 低噪聲:7.5 nV/√Hz
? 軌至軌 I/O
? 高輸出電流:>100mA
? 差分增益:0.02%;差分相位:0.09°
? 0.1dB 增益平坦度:40MHz
? 低輸入偏置電流:3pA
? 靜態電流:5mA
? 熱關斷
? 過流保護
? 電源范圍:2.5V 至 5.5V
? 視頻處理
? 超聲波
? 光網絡、可調激光器
? 光電二極管跨阻放大器
? 有源濾波器
? 模數(A/D)轉換器輸入緩沖器
? 數模(D/A)轉換器輸出放大器
? 條形碼掃描器
? 通信
產品概況
SC751X 系列高速電壓反饋 CMOS 運算放大器專為視頻應用和其他需要寬帶寬的應用而設計。單位增益穩定,可以輸出大電流。差分增益為 0.02%,而差分相位為 0.09°。靜態電流僅為每通道 5mA。
SC751X 系列運算放大器針對低至 2.7V (±1.35V) 和高達 5.5V (±2.75V) 的單電源或雙電源供電運行進行了優化。共模輸入范圍超出電源供電范圍。電源軌的輸出擺幅在 100mV 以內,從而支持寬動態范圍。
得益于高壓擺率專利技術,該產品的大信號響應速度更快,收斂也更穩定。
單通道 SC7517 采用 SOT-5 封裝,雙通道 SC7510 采用 MSOP-8 封裝, 四通道 SC7518 采用TSSOP-14 封裝。多通道版本電路完全獨立,可將通道間串擾降到最低。全部功能的工作溫度范圍為–40°C 至+125°C。
產品特色
? 壓擺率增強專利技術:輸出信號 3.3Vpp 時,上升壓擺率 233V/us ,下降壓擺率 250V/us
? 輸入失調低:典型值<1mV
? 高開環增益:典型值 100dB
? 低輸入偏置電流
? 軌至軌 I/O
? 支持過流保護
輸出驅動
SC751X 輸出級提供±100 mA 的連續輸出電流,并在 5V 電源下提供大約 2.7 V 的輸出擺幅,如
圖 6。為了最大的可靠性,不建議使用連續直流電流大于±100mA。為提供大于±100 mA 的連續輸
出電流,可使用 SC751X 進行并行操作,如下圖

OPA2354AIDDA ACTIVE SO PowerPAD DDA 8 75 RoHS & Green SN Level-1-260C-UNLIM -40 to 125 OPA
2354A
OPA2354AIDDAG3 ACTIVE SO PowerPAD DDA 8 75 RoHS & Green SN Level-1-260C-UNLIM -40 to 125 OPA
2354A
OPA2354AIDDAR ACTIVE SO PowerPAD DDA 8 2500 RoHS & Green SN Level-1-260C-UNLIM -40 to 125 OPA
2354A
OPA2354AIDDARG3 ACTIVE SO PowerPAD DDA 8 2500 RoHS & Green SN Level-1-260C-UNLIM -40 to 125 OPA
2354A
OPA2354AIDGKR ACTIVE VSSOP DGK 8 2500 RoHS & Green NIPDAUAG Level-2-260C-1 YEAR -40 to 125 OACI
OPA2354AIDGKT ACTIVE VSSOP DGK 8 250 RoHS & Green NIPDAUAG Level-2-260C-1 YEAR -40 to 125 OACI
OPA2354AIDGKTG4 ACTIVE VSSOP DGK 8 250 RoHS & Green NIPDAUAG Level-2-260C-1 YEAR -40 to 125 OACI
OPA354AIDBVR ACTIVE SOT-23 DBV 5 3000 RoHS & Green NIPDAU Level-2-260C-1 YEAR -40 to 125 OABI
OPA354AIDBVT ACTIVE SOT-23 DBV 5 250 RoHS & Green NIPDAU Level-2-260C-1 YEAR -40 to 125 OABI
OPA354AIDBVTG4 ACTIVE SOT-23 DBV 5 250 RoHS & Green NIPDAU Level-2-260C-1 YEAR -40 to 125 OABI
OPA354AIDDA ACTIVE SO PowerPAD DDA 8 75 RoHS & Green SN Level-1-260C-UNLIM -40 to 125 OPA
354A
OPA354AIDDAG3 ACTIVE SO PowerPAD DDA 8 75 RoHS & Green SN Level-1-260C-UNLIM -40 to 125 OPA
354A
OPA354AIDDAR ACTIVE SO PowerPAD DDA 8 2500 RoHS & Green SN Level-1-260C-UNLIM -40 to 125 OPA
354A
OPA4354AID ACTIVE SOIC D 14 50 RoHS & Green NIPDAU Level-2-260C-1 YEAR -40 to 125 OPA4354A
OPA4354AIDR ACTIVE SOIC D 14 2500 RoHS & Green NIPDAU Level-2-260C-1 YEAR -40 to 125 OPA4354A
OPA4354AIPWR ACTIVE TSSOP PW 14 2500 RoHS & Green NIPDAU Level-2-260C-1 YEAR -40 to 125 OPA
4354A
OPA4354AIPWRG4 ACTIVE TSSOP PW 14 2500 RoHS & Green NIPDAU Level-2-260C-1 YEAR -40 to 125 OPA
4354A
OPA4354AIPWT ACTIVE TSSOP PW 14 250 RoHS & Green NIPDAU Level-2-260C-1 YEAR -40 to 125 OPA
4354A
SC7510/SC7517/SC7518 雙/單/四通道 258MHz、軌至軌
I/O、CMOS 運算放大器
主要性能 應用場合
? 單位增益帶寬:258MHz
? 高帶寬:126MHz GBW
? 高壓擺率:233V/μs
? 低噪聲:7.5 nV/√Hz
? 軌至軌 I/O
? 高輸出電流:>100mA
? 差分增益:0.02%;差分相位:0.09°
? 0.1dB 增益平坦度:40MHz
? 低輸入偏置電流:3pA
? 靜態電流:5mA
? 熱關斷
? 過流保護
? 電源范圍:2.5V 至 5.5V
? 視頻處理
? 超聲波
? 光網絡、可調激光器
? 光電二極管跨阻放大器
? 有源濾波器
? 模數(A/D)轉換器輸入緩沖器
? 數模(D/A)轉換器輸出放大器
? 條形碼掃描器
? 通信
產品概況
SC751X 系列高速電壓反饋 CMOS 運算放大器專為視頻應用和其他需要寬帶寬的應用而設計。單位增益穩定,可以輸出大電流。差分增益為 0.02%,而差分相位為 0.09°。靜態電流僅為每通道 5mA。
SC751X 系列運算放大器針對低至 2.7V (±1.35V) 和高達 5.5V (±2.75V) 的單電源或雙電源供電運行進行了優化。共模輸入范圍超出電源供電范圍。電源軌的輸出擺幅在 100mV 以內,從而支持寬動態范圍。
得益于高壓擺率專利技術,該產品的大信號響應速度更快,收斂也更穩定。
單通道 SC7517 采用 SOT-5 封裝,雙通道 SC7510 采用 MSOP-8 封裝, 四通道 SC7518 采用TSSOP-14 封裝。多通道版本電路完全獨立,可將通道間串擾降到最低。全部功能的工作溫度范圍為–40°C 至+125°C。
產品特色
? 壓擺率增強專利技術:輸出信號 3.3Vpp 時,上升壓擺率 233V/us ,下降壓擺率 250V/us
? 輸入失調低:典型值<1mV
? 高開環增益:典型值 100dB
? 低輸入偏置電流
? 軌至軌 I/O
? 支持過流保護
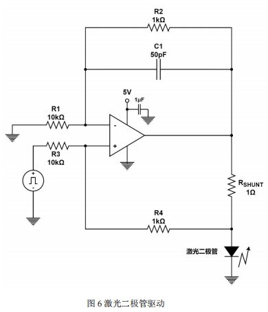
輸出驅動
SC751X 輸出級提供±100 mA 的連續輸出電流,并在 5V 電源下提供大約 2.7 V 的輸出擺幅,如
圖 6。為了最大的可靠性,不建議使用連續直流電流大于±100mA。為提供大于±100 mA 的連續輸
出電流,可使用 SC751X 進行并行操作,如下圖

OPA2354AIDDA ACTIVE SO PowerPAD DDA 8 75 RoHS & Green SN Level-1-260C-UNLIM -40 to 125 OPA
2354A
OPA2354AIDDAG3 ACTIVE SO PowerPAD DDA 8 75 RoHS & Green SN Level-1-260C-UNLIM -40 to 125 OPA
2354A
OPA2354AIDDAR ACTIVE SO PowerPAD DDA 8 2500 RoHS & Green SN Level-1-260C-UNLIM -40 to 125 OPA
2354A
OPA2354AIDDARG3 ACTIVE SO PowerPAD DDA 8 2500 RoHS & Green SN Level-1-260C-UNLIM -40 to 125 OPA
2354A
OPA2354AIDGKR ACTIVE VSSOP DGK 8 2500 RoHS & Green NIPDAUAG Level-2-260C-1 YEAR -40 to 125 OACI
OPA2354AIDGKT ACTIVE VSSOP DGK 8 250 RoHS & Green NIPDAUAG Level-2-260C-1 YEAR -40 to 125 OACI
OPA2354AIDGKTG4 ACTIVE VSSOP DGK 8 250 RoHS & Green NIPDAUAG Level-2-260C-1 YEAR -40 to 125 OACI
OPA354AIDBVR ACTIVE SOT-23 DBV 5 3000 RoHS & Green NIPDAU Level-2-260C-1 YEAR -40 to 125 OABI
OPA354AIDBVT ACTIVE SOT-23 DBV 5 250 RoHS & Green NIPDAU Level-2-260C-1 YEAR -40 to 125 OABI
OPA354AIDBVTG4 ACTIVE SOT-23 DBV 5 250 RoHS & Green NIPDAU Level-2-260C-1 YEAR -40 to 125 OABI
OPA354AIDDA ACTIVE SO PowerPAD DDA 8 75 RoHS & Green SN Level-1-260C-UNLIM -40 to 125 OPA
354A
OPA354AIDDAG3 ACTIVE SO PowerPAD DDA 8 75 RoHS & Green SN Level-1-260C-UNLIM -40 to 125 OPA
354A
OPA354AIDDAR ACTIVE SO PowerPAD DDA 8 2500 RoHS & Green SN Level-1-260C-UNLIM -40 to 125 OPA
354A
OPA4354AID ACTIVE SOIC D 14 50 RoHS & Green NIPDAU Level-2-260C-1 YEAR -40 to 125 OPA4354A
OPA4354AIDR ACTIVE SOIC D 14 2500 RoHS & Green NIPDAU Level-2-260C-1 YEAR -40 to 125 OPA4354A
OPA4354AIPWR ACTIVE TSSOP PW 14 2500 RoHS & Green NIPDAU Level-2-260C-1 YEAR -40 to 125 OPA
4354A
OPA4354AIPWRG4 ACTIVE TSSOP PW 14 2500 RoHS & Green NIPDAU Level-2-260C-1 YEAR -40 to 125 OPA
4354A
OPA4354AIPWT ACTIVE TSSOP PW 14 250 RoHS & Green NIPDAU Level-2-260C-1 YEAR -40 to 125 OPA
4354A
- 上一篇:沒有啦
- 下一篇:OPA354 SC7515布局布線、接地和旁路 2023/11/29

