如何在專業音頻應用中生成負電源軌?
2020-9-16 12:12:05??????點擊:
[導讀]我們都知道電荷泵芯片方案是最為簡單且性價比較高的方案,但是適用于 200mA 以下負載電流的應用場景,專業音頻產品系統產品中會使用到多種多樣的運算放大器。
我們都知道電荷泵芯片方案是最為簡單且性價比較高的方案,但是適用于 200mA 以下負載電流的應用場景,專業音頻產品系統產品中會使用到多種多樣的運算放大器,ADC 和 DAC 等器件,這些器件有時候不僅需要正電源軌進行供電,還會需要負電源軌進行供電(例如常見的負電壓值有 -5V,-12V 和 -15V 等),且對供電電源軌的噪聲也相當有要求。除了噪聲要求之外,根據專業音頻產品的形態分類,電源軌部分的設計還會考慮效率,PCB 面積,成本等等因素。例如,帶電池的產品中希望電源軌的高效率以延遲電池的使用時長; 手持式 / 便攜式產品中希望電源軌的外圍電路盡可能的簡單以減小 PCB 面積從而滿足產品的體積要求。
生成正電源軌的不同方案已經為大家所熟知,因此這篇博客主要跟大家分享一下不同的負電源軌生成方案,通過對比不同方案的優缺點,來幫助大家選擇到適合自己產品的低噪聲,高效率的負電源軌設計方案。

目前市面上可見的幾種生成負電源軌的方案有:電荷泵芯片方案,使用升壓芯片結合電荷泵電路的方案,降壓芯片 VOUT 與 GND 反接方案,反向 BUCK-BOOST 芯片方案以及反向 BUCK 芯片方案 。其中反向降壓芯片方案為 TI 獨家方案。
電荷泵芯片方案:
電荷泵芯片通常內部組成主要為電容和開關,通過開關的開啟關閉來控制電荷泵內部電容的充放電(即開關電容)來產生負輸出電壓。以下為 LM2776 的內部結構示意圖為例,在充電階段,S1 與 S3 開關閉合 (S2 和 S4 開關為斷開狀態),開關電容被連接在輸入電壓與地之間, 充電電容被充電到輸入電壓 VIN;在放電階段,S2 和 S4 開關閉合 (S1 和 S3 為斷開狀態),此時開關電容的陽極接地,陰極接 VOUT,若負載電流為 0,VOUT 即為 -VIN。若負載電流不為 0,計算 VOUT 的值還需考慮 MOSFET 開關的寄生電阻,電容的 ESR 以及電容充放電時的電荷損失等。

電荷泵芯片產生負電源軌的外圍電路也很簡單,不需要電感元件,只需要幾個常見的小電容,因此電荷泵芯片方案的成本也比較低。不過,在使用電荷泵芯片方案產生負電源軌的方案時,有兩個點需要注意:
電荷泵芯片產生負電源軌的方案能驅動的負載電流比較小,通常最大負載電流在 200mA 左右, 若驅動大電流負載,VOUT 會急劇變化且芯片效率也會受影響。
使用普通的電荷泵芯片產生的負輸出電壓的紋波都會比較大,若需要給運放等對紋波有要求的模擬器件供電,還需要在負輸出電壓后添加一顆 LDO 芯片,以提高 PSRR, 降低紋波及噪聲。

為了解決電荷泵芯片產生的負電源軌紋波大的問題,德州儀器在 LM2776 的基礎上發展出了內部集成了一顆負 LDO 的電荷泵芯片, LM27761。下圖為 LM27761 的典型應用示意圖:
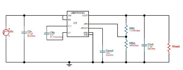
您還可以通過使用 TI 免費在線仿真軟件 WEBENCH 來創建 LM27761 的定制設計,進行線上仿真,生成可導出的 PCB 文件及核算 BOM。如下方為使用 WEBENCH 設計出來的 LM27761 參考電路,VIN=5.5V, VOUT=-5V, IOUT=50mA。
此外, 在某些應用中,例如耳機等,敏感的模擬負載需要兩個供電電壓:一個正電壓和一個負電壓, 且兩個供電電源軌都需要干凈。如果電源輸入端(例如單節鋰電池)上存在一些噪聲,正電壓處也需要一個 LDO 才能將噪聲降至可接受范圍。此時,LM27762 是個不錯的選擇, 它的內部同時集成了正 LDO 與負 LDO,能同時產生正負兩個低噪的輸出電壓給敏感器件供電。
我們都知道電荷泵芯片方案是最為簡單且性價比較高的方案,但是適用于 200mA 以下負載電流的應用場景,專業音頻產品系統產品中會使用到多種多樣的運算放大器,ADC 和 DAC 等器件,這些器件有時候不僅需要正電源軌進行供電,還會需要負電源軌進行供電(例如常見的負電壓值有 -5V,-12V 和 -15V 等),且對供電電源軌的噪聲也相當有要求。除了噪聲要求之外,根據專業音頻產品的形態分類,電源軌部分的設計還會考慮效率,PCB 面積,成本等等因素。例如,帶電池的產品中希望電源軌的高效率以延遲電池的使用時長; 手持式 / 便攜式產品中希望電源軌的外圍電路盡可能的簡單以減小 PCB 面積從而滿足產品的體積要求。
生成正電源軌的不同方案已經為大家所熟知,因此這篇博客主要跟大家分享一下不同的負電源軌生成方案,通過對比不同方案的優缺點,來幫助大家選擇到適合自己產品的低噪聲,高效率的負電源軌設計方案。

目前市面上可見的幾種生成負電源軌的方案有:電荷泵芯片方案,使用升壓芯片結合電荷泵電路的方案,降壓芯片 VOUT 與 GND 反接方案,反向 BUCK-BOOST 芯片方案以及反向 BUCK 芯片方案 。其中反向降壓芯片方案為 TI 獨家方案。
電荷泵芯片方案:
電荷泵芯片通常內部組成主要為電容和開關,通過開關的開啟關閉來控制電荷泵內部電容的充放電(即開關電容)來產生負輸出電壓。以下為 LM2776 的內部結構示意圖為例,在充電階段,S1 與 S3 開關閉合 (S2 和 S4 開關為斷開狀態),開關電容被連接在輸入電壓與地之間, 充電電容被充電到輸入電壓 VIN;在放電階段,S2 和 S4 開關閉合 (S1 和 S3 為斷開狀態),此時開關電容的陽極接地,陰極接 VOUT,若負載電流為 0,VOUT 即為 -VIN。若負載電流不為 0,計算 VOUT 的值還需考慮 MOSFET 開關的寄生電阻,電容的 ESR 以及電容充放電時的電荷損失等。

電荷泵芯片產生負電源軌的外圍電路也很簡單,不需要電感元件,只需要幾個常見的小電容,因此電荷泵芯片方案的成本也比較低。不過,在使用電荷泵芯片方案產生負電源軌的方案時,有兩個點需要注意:
電荷泵芯片產生負電源軌的方案能驅動的負載電流比較小,通常最大負載電流在 200mA 左右, 若驅動大電流負載,VOUT 會急劇變化且芯片效率也會受影響。
使用普通的電荷泵芯片產生的負輸出電壓的紋波都會比較大,若需要給運放等對紋波有要求的模擬器件供電,還需要在負輸出電壓后添加一顆 LDO 芯片,以提高 PSRR, 降低紋波及噪聲。

為了解決電荷泵芯片產生的負電源軌紋波大的問題,德州儀器在 LM2776 的基礎上發展出了內部集成了一顆負 LDO 的電荷泵芯片, LM27761。下圖為 LM27761 的典型應用示意圖:
您還可以通過使用 TI 免費在線仿真軟件 WEBENCH 來創建 LM27761 的定制設計,進行線上仿真,生成可導出的 PCB 文件及核算 BOM。如下方為使用 WEBENCH 設計出來的 LM27761 參考電路,VIN=5.5V, VOUT=-5V, IOUT=50mA。
此外, 在某些應用中,例如耳機等,敏感的模擬負載需要兩個供電電壓:一個正電壓和一個負電壓, 且兩個供電電源軌都需要干凈。如果電源輸入端(例如單節鋰電池)上存在一些噪聲,正電壓處也需要一個 LDO 才能將噪聲降至可接受范圍。此時,LM27762 是個不錯的選擇, 它的內部同時集成了正 LDO 與負 LDO,能同時產生正負兩個低噪的輸出電壓給敏感器件供電。
- 上一篇:中國芯片產業涅槃開端:華為芯片斷供 2020/9/21
- 下一篇:我國芯片蝕刻技術領先國際! 2020/9/16

